NCC 2022 Volume One - Building Code of Australia Class 2 to 9 buildings
Classification
Building class 1a Building class 1b Building class 2 Building class 3 Building class 4 Building class 5 Building class 6 Building class 7a Building class 7b Building class 8 Building class 9a Building class 9b Building class 9c Building class 10a Building class 10b Building class 10c

Filter

Classification
Building class 1a Building class 1b Building class 2 Building class 3 Building class 4 Building class 5 Building class 6 Building class 7a Building class 7b Building class 8 Building class 9a Building class 9b Building class 9c Building class 10a Building class 10b Building class 10c

C3

Part C3 Compartmentation and separation

Part C3 Compartmentation and separation

Introduction to this Part

This Part contains Deemed-to-Satisfy Provisions for Part C1. It covers compartmentation to limit fire size and spread, separation to limit fire spread between fire compartments, parts with different classifications, stairways, lift shafts, equipment, electricity supplies and public corridors. It also contains construction requirements to facilitate fire brigade intervention.

Deemed-to-Satisfy Provisions

(1) Where a Deemed-to-Satisfy Solution is proposed, Performance Requirements C1P1 to C1P9 are satisfied by complying with—

  1. C2D2 to C2D15, C3D2 to C3D15 and C4D2 to C4D17; and
  2. in a building containing an atrium, Part G3; and
  3. for a building containing an occupiable outdoor area, Part G6; and
  4. for additional requirements for Class 9b buildings, Part I1; and
  5. for farm sheds, Part I3.

(2) Where a Performance Solution is proposed, the relevant Performance Requirements must be determined in accordance with A2G2(3) and A2G4(3) as applicable.

C3D1 Deemed-to-Satisfy Provisions

Reminder

To clarify that the requirements of C1P1 to C1P9 will be satisfied if a building complies with Parts C2, C3 and C4, and Parts G3, I1 and I3, if applicable.

Where a solution is proposed to comply with the Deemed-to-Satisfy Provisions, C3D1 clarifies that for most buildings compliance with Parts C2, C3 and C4 will achievecompliance with C1P1 to C1P9. The exceptions to this general rule are set out below:

  • If the building contains an atrium, it must comply with Part G3 in addition to Parts C2, C3 and C4.
  • A building which comprises a theatre, stage or public hall must comply with Part I1 in addition to Parts C2, C3 and C4.
  • If the building contains an atrium and one or more of a theatre, stage or public hall, it must comply with Parts C2, C3, C4, G3 and I1.
  • Farm sheds must comply with Part I3 in additionto Parts C2, C3 and C4.

Where a Performance Solution is proposed, the relevant Performance Requirements must be determined in accordance with A2G2(3) and A2G4(3) as applicable. (See commentary on Part A2).

(1) C3D3, C3D4 and C3D5 do not apply to a carpark provided with a sprinkler system (other than a FPAA101D or FPAA101H system) complying with Specification 17, an open-deck carpark or an open spectator stand.

(2) C3D13(1)(e) does not apply to a Class 8 electricity network substation.

To clarify that the floor area limitations of Part C3 do not apply to certain buildings.

C3D2 Application of Part

The floor area limitations of Part C3 do not apply to a carpark containing a sprinkler system complying with Specification 17 (other than a FPAA101D or FPAA 101H system), an open-deck carpark or an open spectator stand. The floor area limitations of Part C3 do not apply to a carpark containing a sprinkler system complying with Specification 17 (other than a FPAA101D or FPAA 101H system), an open-deck carpark or an open spectator stand.

The separation requirements of potentially explosive batteries from the rest of the building contained in C3D13(1)(e) do not apply to Class 8 electricity network substations. These batteries have inherent and specific protection, segregation and risk mitigation measures. They are housed within the substation, with other electrical equipment which the batteries are dedicated to support. The other ancillary building services in the substation are always kept separate from the batteries and further internal separation is not considered necessary.

(1) The size of any fire compartment or atrium in a Class 5, 6, 7, 8 or 9 building must not exceed the relevant maximum floor area nor the relevant maximum volume set out in Table C3D3 and C3D6 except as permitted in C3D4.

(2) A part of a building which contains only heating, ventilating, or lift equipment, water tanks, or similar service units is not counted in the floor area or volume of a fire compartment or atrium if it is situated at the top of the building.

(3) In a building containing an atrium, the part of the atrium well bounded by the perimeter of the openings in the floors and extending from the level of the first floor above the atrium floor to the roof covering is not counted in the volume of the atrium for the purposes of this clause.

Table C3D3 Maximum size of fire compartments or atria
Classification Type A construction Type B construction Type C construction
5, 9b or 9c Max floor area—8 000 m2 Max floor area—5 500 m2 Max floor area—3 000 m2
Max volume—48 000 m3 Max volume—33 000 m3 max volume—18 000 m3
6, 7, 8 or 9a (except for patient care areas) Max floor area—5 000 m2 Max floor area—3 500 m2 Max floor area—2 000 m2
Max volume—30 000 m3 Max volume—21 000 m3 Max volume—12 000 m3
Table Notes

See C3D6 for maximum size of compartments in patient care areas in Class 9a health-care buildings.

To limit the size of any fire in a building by limiting the size of the floor area and volume of a fire compartment.

C3D3 General floor area and volume limitations

Allowable size of the fire compartment

Under C3D3(1) and Table C3D3, the allowable size of the fire compartment depends on two things. The first is the type of construction, which is a measureof a building’s ability to resist a fire. The second is the classification of the building, which is an indicator of a building’s potential fire load.

Examples

In the case of a Class 7 building which has an area of 3 000 m2, C3D3 enables three potential solutions. The building can be:

  • • Type C construction if it is divided into fire compartments with areas less than those specified in Table C3D3, or if use can be made of the concessions and requirements of C3D4(a); or
  • • Type A or Type B construction, becausethe area of the building falls within that permitted under Table C3D3.

Machinery and plant rooms

Under C3D3(2), machinery and plant rooms at the top of a building are not included in the calculation of a building’s floor area or volume of a fire compartment. The BCA assumes that such rooms represent a low risk to people in case of fire because of the generally:

  • low fire load;
  • low number of people who use them; and
  • as the occupants of most buildings evacuate downwards, a fire in a plant room at the top of a building will generally not interfere with the ability to evacuate.

Atriums

Under C3D3(3), in an atrium, the area of the atrium well above the floor of the atrium is excluded from the volume calculation because there is no space in which to store materials, thus it is assumed that it does not contribute to the fire load. See Part G3.

Buildings of mixed classifications

C3D3 makes no reference to the use of Table C3D3 for a building containing mixed classifications. The table specifies both the maximum allowable floor area and volume of certain fire compartments and atria.

To calculate the maximum permissible floor area component of the size limitations in Table C3D3, firstly take the percentage of each classification as a proportion of the actual floor area of the building.

Examples

Figure C3D3 shows a building of Type C construction containing a factory (Class 8) with an office (Class 5) at the front. The total area of the building is 2 100 m2.

The area of the Class 8 portion of the building is 80% (1 680 m2) of the floor area of the whole building (that is, the combined Class 8 and Class 5 portions).

The area of the Class 5 portionof the building is 20% (420 m2) of the floor area of the whole building (that is, the combined Class 8 and Class 5 portions).

To determine if such a building complies with Table C3D3, the following calculations are necessary:

  • Maximum area of Class 8 allowed by Table C3D3 = 2 000 m2
  • The percentage of Class 8 is 80% = 80% of 2 000 m2 = 1 600 m2
  • Maximum area of Class 5 allowedby Table C3D3 = 3 000 m2
  • The percentage of Class 5 is 20% = 20% of 3 000 m2 = 600 m2
  • Maximum allowable floor area = 1 600 + 600 = 2 200 m2

The maximum allowable floor area of the buildingis 2 200 m2. Therefore, the building in this example complies with the floor area component of Table C3D3. The fact that the Class 8 portion exceeds 1 600 m2 is irrelevant for the purposes of this process. However, that portion is not permitted to exceed 2 000 m2.

It should be noted that the maximum allowable volume must also be considered when determining whether the building complies with Table C3D3.

Figure C3D3: Plan of building for above example

Image
Figure C3D3: Plan of building for above example

The size of a fire compartment in a building may exceed that specified in Table C3D3 where—

  1. the building does not exceed 18 000 m2 in floor area nor exceed 108 000 m3 in volume, if—
    1. the building is Class 7 or 8 and—
      1. contains not more than 2 storeys; and
      2. is provided with open space complying with C3D5(1) not less than 18 m wide around the building; or
    2. the building is Class 5, 6, 7, 8 or 9 and is—
      1. protected throughout with a sprinkler system complying with Specification 17; and
      2. provided with a perimeter vehicular access complying with C3D5(2); or
  2. the building is Class 5, 6, 7, 8 or 9 and exceeds 18 000 m2 in floor area or 108 000 m3 in volume, if it is—
    1. protected throughout with a sprinkler system complying with Specification 17; and
    2. provided with a perimeter vehicular access complying with C3D5(2); or
  3. there is more than one building on the allotment and—
    1. each building complies with (a) or (b); or
    2. if the buildings are closer than 6 m to each other they are regarded as one building and collectively comply with (a) or (b).

To grant concessions for large isolated buildings from the floor area and volume limitations.

C3D4 Large isolated buildings

Up to 18000 m2 floor area and 108000 m3 volume

Under C3D4(a), a building with a floor area of 18 000 m2 or less and a volume of 108 000 m3 or less is permitted to have fire compartments which exceed the requirements of Table C3D3, if it complies with the requirements outlined below as applicable:

  • Where the building is either Class 7 or Class 8—
    • it contains no more than 2 storeys; and
    • it has an 18 m wide open space around the building complying with C3D5(1).
  • Where the building is Class 5–9 (including Class 7 and Class 8), it containsa sprinkler system complying with Specification 17 and has vehicular access complying with C3D5(2).

Over 18000 m2 in floor area or 108000 m3 in volume

Under C3D4(b), a building with a floor area of more than 18000 m2 or a volume of more than 108 000 m3 is permitted to have fire compartments which exceed the requirements of Table C3D3 if—

  • it is protected with a sprinkler system complying with Specification 17; and
  • it has vehicular access complying with C3D5(2).

C3D4 should be read in conjunction with the smoke hazard management systems required by E2D4 to E2D13. The reason for this is that the smoke hazard management system will play an important part in occupant safety during a fire in large fire compartments.

More than one building on allotment

Where there is more than one building on the allotment, each building may have fire compartments which exceed the requirements of Table C3D3, if each building complies with C3D4(a) or C3D4(b), or if the buildings are closer than 6 metres, they both must comply with C3D4(a) or C3D4(b), as applicable, as if they were one building.

If the buildings are separated by a fire wall complying with C3D8, the entire building, regardless of the level of fire compartmentation, must comply with C3D4(a) or C3D4(b), as applicable.

If more than two buildings are located on the same allotment and greater than 6 m apart, each individual building must comply with C3D4(a) or C3D4(b), as applicable.

(1) An open space required by C3D4 must—

  1. be wholly within the allotment except that any road, river, or public place adjoining the allotment, but not the farthest 6 m of it may be included; and
  2. include vehicular access in accordance with (2); and
  3. not be used for the storage or processing of materials; and
  4. not be built upon, except for guard houses and service structures (such as electricity substations and pump houses) which may encroach upon the width of the space if they do not unduly impede fire-fighting at any part of the perimeter of the allotment or unduly add to the risk of spread of fire to any building on an adjoining allotment.

(2) Vehicular access required by this Part—

  1. must be capable of providing continuous access for emergency vehicles to enable travel in a forward direction from a public road around the entire building; and
  2. must have a minimum unobstructed width of 6 m with no part of its furthest boundary more than 18 m from the building and in no part of the 6 m width be built upon or used for any purpose other than vehicular or pedestrian movement; and
  3. must provide reasonable pedestrian access from the vehicular access to the building; and
  4. must have a load bearing capacity and unobstructed height to permit the operation and passage of fire brigade vehicles; and
  5. must be wholly within the allotment except that a public road complying with (a), (b), (c) and (d) may serve as the vehicular access or part thereof.

To set the minimum requirements for open space around a building and the provision of vehicular access for the fire brigade.

C3D5 Requirements for open spaces and vehicular access

The reason for the open space requirement is to minimise the risk of a fire spreading to another building.

C3D5(1) specifies the compliance criteria for the open space required under C3D4. The open space must be wholly within the allotment. However, the open space may also include everything except what is beyond a line drawn six metres from the farthest edge of a road, river or public place adjoining the allotment.

The open space must also include the vehicular access required by C3D5(2), not be used for storage or processing and not be built on, except as specified.

This provision requires the making of a “performance-style” judgement. It is the responsibility of the building proponent to satisfy the appropriate authority that any buildings on the open space will not unduly impede the activities of the fire brigade, nor add to the risk of fire spreading to a building on an adjoining allotment.

Figure C3D5 illustrates compliance with C3D5.

The reason for the fire brigade vehicular access is to enable the brigade to intervene to fight the fire, assist with evacuation, and stop the spread of a fire to another building.The vehicular access also provides other emergency services personnel, such as ambulance officers, with the ability to access the building as necessary.

C3D5(2) specifies the compliance criteria for the vehicular access required by Part C3.

The required vehicular access must have access from the public road system (see C3D5(2)(a)) and must have the width, height and load bearing capacity to allow the passage in a forward direction around the entire building and parking of fire brigade vehicles (see C3D5(2)(b) and (d)).

It must also have the necessary pedestrian access to the building (see C3D5(2)(c)). This access may be from a public road which otherwise complies with the various requirements of C3D5(2) (see C3D5(2)(e)).

To achieve compliance with these provisions it is advisable to check with the local fire brigade, due to the varying sizes and type of equipment and vehicles that may be required to fight a fire.

Figure C3D5: Examples of compliance with C3D5

Image
Figure C3D5: Examples of compliance with C3D5

(1) A Class 9a health-care building must comply with the following:

  1. patient care areas must be divided into fire compartments not exceeding 2000 m2.
  2. A fire compartment must be separated from the remainder of the building by fire walls and—
    1. in Type A construction—floors and roof or ceiling as required in Specification 5; and
    2. in Type B construction—floors with an FRL of not less than 120/120/120 and with the openings in external walls bounding patient care areas being vertically separated in accordance with the requirements of C3D7 as if the building were of Type A construction.
  3. Ward areas
    1. where the floor area exceeds 1000 m2, must be divided into floor areas not more than 1000 m2 by walls with an FRL of not less than 60/60/60; and
    2. where the floor area exceeds 500 m2, must be divided into floor areas not more than 500 m2 by smoke-proof walls complying with Specification 11; and
    3. where the floor area is not more than 500 m2, must be separated from the remainder of the patient care area by smoke-proof walls complying with Specification 11; and
    4. where division of ward areas by fire-resisting walls under (a) or (c)(i) is not required, any smoke-proof wall required under (c)(ii) or (iii) must have an FRL of not less than 60/60/60.
  4. Treatment areas
    1. where the floor area exceeds 1000 m2, must be divided into floor areas not more than 1000 m2 by smoke-proof walls complying with Specification 11; and
    2. where the floor area is not more than 1000 m2, must be separated from the remainder of the patient care area by smoke-proof walls complying with Specification 11.
  5. Ancillary use areas located within a patient care area and containing equipment or materials that are a high potential fire hazard, must be separated from the remainder of the patient care area by walls with an FRL of not less than 60/60/60.
  6. The ancillary use areas referred to in (e) include, but are not limited to, the following:
    1. A kitchen and related food preparation areas having a combined floor area of more than 30 m2.
    2. A room containing a hyperbaric facility (pressure chamber).
    3. A room used predominantly for the storage of medical records having a floor area of more than 10 m2.
    4. A laundry, where items of equipment are of the type that are potential fire sources (e.g. gas fire dryers).
  7. A wall required by (e) to separate ancillary use areas from the remainder of the building must extend to the underside of—
    1. the floor above; or
    2. a non-combustible roof covering; or
    3. a ceiling having a resistance to the incipient spread of fire to the space above itself of not less than 60 minutes.
  8. Openings in walls required by (c) and (e) to have an FRL must be protected as follows:
    1. Doorways—self-closing or automatic closing –/60/30 fire doors.
    2. Windows—automatic or permanently fixed closed –/60/– fire windows or –/60/– automatic fire shutters.
    3. Other openings—construction having an FRL not less than –/60/–.

(2) In a building containing a Class 9b early childhood centre

  1. unless the Class 9b early childhood centre is the only use in the building, it must be separated from the remainder of the building by walls and/or floors with an FRL not less than that required for a fire wall; and
  2. each storey within the Class 9b early childhood centre must contain not less than 2 fire compartments.

(3) A Class 9c building must comply with the following:

  1. A building must be divided into areas not more than 500 m2 by smoke-proof walls complying with Specification 11.
  2. A fire compartment must be separated from the remainder of the building by fire walls and, notwithstanding C3D8 and Specification 5, floors with an FRL of not less than 60/60/60.
  3. Internal walls (other than those bounding lift and stair shafts) supported by floors provided in accordance with (b) need not comply with Specification 5 if they have an FRL not less than 60/–/–.
  4. Ancillary use areas containing equipment or materials that are a high potential fire hazard, must be separated from the sole-occupancy units by smoke-proof walls complying with Specification 11.
  5. The ancillary use areas referred to in (d) include, but are not limited to, the following:
    1. A kitchen and related food preparation areas having a combined floor area of more than 30 m2.
    2. A laundry, where items of equipment are of the type that are potential fire sources (e.g. gas fired dryers).
    3. Storage rooms greater than 10 m2 used predominantly for the storage of administrative records.
  6. Openings in fire walls must be protected as follows:
    1. Doorways —self-closing or automatic closing –/60/30 fire doors.
    2. Windows —automatic or permanently fixed closed –/60/– fire windows or –/60/– automatic fire shutters.
    3. Other openings — construction having an FRL not less than –/60/–.

NSW C3D6 Class 9 buildings2019: C2.5

Delete subclause C3D6(3) and insert C3D6(3) as follows:

(3) A Class 9c building must comply with the following:

  1. A building must be divided into areas not more than 500 m2 by smoke proof walls complying with Specification 11.
  2. A fire compartment must be separated from the remainder of the building by fire walls and notwithstanding C3D8 and Specification 5, floors with an FRL of not less than 60/60/60.
  3. Except for walls provided in accordance with (3)(a) and (b), non-loadbearing internal walls, and if a building is of Type C construction — all internal walls, between and bounding sole-occupancy units and bounding a public corridor in a resident use area must:
    1. be lined on each side with standard grade plasterboard not less than 13 mm thick or a material with at least an equivalent level of fire protection; and
    2. if provided with cavity insulation, contain only non-combustible insulation; and
    3. extend to the underside of—
      1. the floor next above; or
      2. a ceiling lined with standard grade plasterboard not less than 13 mm thick or an equivalent non-combustible material; or
      3. a non-combustible roof covering; and
    4. not incorporate any penetrations above door head height unless the penetrations are adequately stopped to prevent the free passage of smoke; and
    5. be smoke sealed with intumescent putty or other suitable material at any construction joint, space or the like between the top of the wall and the floor, ceiling or roof.
  4. Loadbearinginternal walls must comply with the requirements of Specification 5 and (c)(ii), (iii), (iv) and (v) above.
  5. Ancillary use areas containing equipment or materials that are a high potential fire hazard, must be separated from the sole-occupancy units by smoke proof walls complying with Specification 11.
  6. The ancillary use areas referred to in (e) include, but are not limited to, the following:
    1. A kitchen and related food preparation areas having a combined floor area of more than 30 m2.
    2. A laundry, where items of equipment are of the type that are potential fire sources (e.g. gas fire dryers).
    3. Storage rooms greater than 10 m2 used predominantly for the storage of administrative records.
  7. Openings in fire walls must be protected as follows:
    1. Doorways — self-closing or automatic closing –/60/30 fire doors.
    2. Windows — automatic or permanently fixed closed –/60/– fire windows or –/60/– automatic fire shutters.
    3. Other openings — construction having an FRL not less than –/60/–.

Exemptions

C3D6(2) does not apply to a Class 9b early childhood centre

  1. wholly within a storey that provides direct egress to a road or open space; or
  2. with a rise in storeys of not more than 2, where the Class 9b early childhood centre is the only use in the building.

To protect patients in a health-care building and residents in an aged care building from the spread of fire and smoke.

C3D6 Class 9 buildings

General

It should be noted that C3D6(1) applies to Class 9a health-care buildings. C3D6(3) only applies to Class 9c buildings.

Class 9a buildings—evacuation difficulties

Residents or patients of Class 9a buildings are often unable to evacuate a building without assistance. They may be incapable of walking or bedridden. It is important to make sure that fire and smoke only affects small areas of the building.

C3D6(1)(a) requires compartmentation for the control of smoke and fire.

C3D6(1)(b) and (e) make it necessary to separate potential sources of fire from any patient care area. C3D6(1)(b) requires fire compartments in Class 9a buildings. An ancillary use area in C3D6(1)(e) is deemed to be an area where there are items of equipment or materials, that have a high potential fire hazard (high fire load or fire source).

C3D6(1)(c) and (d) require sub-compartmentation in certain areas to allow for the staged evacuation of patients from the building. Sub-compartmentation is considered to enhance evacuation procedures, which typically require assistance to be provided to evacuees by an adequate number of staff.

The requirements for smoke proof walls and doors are contained in Specification 11. C3D6(1)(f) provides examples of areas covered by (e).

Figure C3D6 illustrates one means of complying with C3D6.

The first part of the figure showshow the administrative area of a hospital has been separated from the patientcare area by a fire wall because the patient care area has a floor area of 2000 m2, the maximum permitted under C3D6(1)(a).

The second part of the figure shows how the ward area must be subdivided into areas with a maximum floor area of 1 000m2 by a wall with an FRL of 60/60/60.

Some floors of Class 9a buildings may require an FRL

Compliance with C3D6(1)(d)(ii) may require a floor in a Class 9a building of Type B construction to have a fire-resistance level (FRL). The reason for this is that it is important to inhibit the spread of fire between floors. Separation of storeys in a Class 9a building also requires any openings in external walls to be vertically separated in accordance with C3D7.

Class 9c buildings—evacuation difficulties

Residents of Class 9c buildings are often unable to evacuate without assistance. They may be incapable of walking or bedridden. It is therefore important to make sure that fire and smoke only affects small areas of the building, hence allowing residents sufficient time should evacuation be necessary.

Some walls and floors of Class 9c buildings may require an FRL

C3D6(3)(b) requires certain walls and floors in Class 9c buildings to have a fire-resistance level(FRL). The reason for this is that it is important to inhibit the spread of fire for resident and occupant safety.

C3D6(3)(c) allows internal walls (other than one bounding a lift or stair shaft)to have an FRL of 60/–/– becausethe floor is required to have an FRL of 60/60/60. Note that the FRL is only required for structural adequacy because Table 4 only requires load bearing walls in these situations to have an FRL with respect to structural adequacy. The lower FRL allowed by C3D6(3)(c) recognises the effectiveness of the required sprinkler systems in Class 9c buildings.

Compartmentation of Class 9c buildings

The compartmentation required by fire rated and smoke proof walls for Class 9c buildings is similar to that required for Class 9a buildings.

The required compartmentation and sub-compartmentation of Class 9c buildings are to allow for the staged evacuation of residents from the building. However, successful evacuation usually depends on assistance being provided to evacuees by an adequate number of staff. The BCA provisions for Class 9c buildings are based on minimal on duty on-site staff being available at any time.

C3D6(3)(a) requires a Class 9c building to be subdivided into areas with a maximum area of 500 m2 by smoke walls complying with Specification 11. No further subdivision of the fire compartments by smoke or fire rated walls is required. This recognises the benefits of sprinkler systems that must be installed in all Class 9c buildings.

An ancillary use area in C3D6(3)(d) is deemed to be an area where there are items of equipment or materials that have a high potential fire hazard (high fire load or fire source). The reason these walls need only be smoke proof, whereas those in a Class 9a building must have an FRL, is that Class 9c buildings must be sprinkler protected.

C3D6(3)(e) provides examples of areas covered by (d).

Figure C3D6: Plan showing one method of complying with C3D6(1) for Class 9a buildings

Image
Figure C3D6: Plan showing one method of complying with C3D6(1) for Class 9a buildings

(1) If in a building of Type A construction, any part of a window or other opening in an external wall is above another opening in the storey next below and its vertical projection falls no further than 450 mm outside the lower opening (measured horizontally), the openings must be separated by—

  1. a spandrel which—
    1. is not less than 900 mm in height; and
    2. extends not less than 600 mm above the upper surface of the intervening floor; and
    3. is of non-combustible material having an FRL of not less than 60/60/60; or
  2. part of a curtain wall or panel wall that complies with (a); or
  3. construction that complies with (a) behind a curtain wall or panel wall and has any gaps packed with a non-combustible material that will withstand thermal expansion and structural movement of the walling without the loss of seal against fire and smoke; or
  4. a slab or other horizontal construction that—
    1. projects outwards from the external face of the wall not less than 1100 mm; and
    2. extends along the wall not less than 450 mm beyond the openings concerned; and
    3. is non-combustible and has an FRL of not less than 60/60/60.

(2) The requirements of (1) do not apply to—

  1. an open-deck carpark; or
  2. an open spectator stand; or
  3. a building which has a sprinkler system (other than a FPAA101D or FPAA101H system) complying with Specification 17 installed throughout; or
  4. openings within the same stairway; or
  5. openings in external walls where the floor separating the storeys does not require an FRL with respect to integrity and insulation.

(3) For the purposes of C3D7, window or other opening means that part of the external wall of a building that does not have an FRL of 60/60/60 or greater.

To minimise the risk of fire spreading from one floor to another via openings in external walls in buildings of Type A construction.

C3D7 Vertical separation of openings in external walls

Buildings of Type A construction

C3D7 generally applies to buildings of Type A construction and Class 9a buildings of Type B construction, because they are the only buildings required to provide fire separation between floors. This separation is achieved by the floor being required to have a fire-resistance level (FRL). It applies to openings above one another in different storeys if they are within a horizontal distance of 450 mm of each other.

It does not apply to:

  • sprinkler protected buildings because the sprinklers should prevent the fire developing to the stage where it could spread to the floor above;
  • openings in a fire-isolated stairshaft. This is because the stair shaft is not considered to be separate storeys and it is assumed that fire spread between floors will not occur via the stairway; or
  • open-deck carparks and open spectator stands. This is because it is unlikely that fire would spread between floors in these types of buildings as their open construction allows the dissipation of the effects of fire.

In addition, Class 9a buildings of Type B construction require openings in external walls to be vertically separated in accordance with C3D7 as if the building was Type A construction (see C3D6(1)(d)). This can be achieved either by the construction methods outlined below or the installation of sprinklers in the building. The reason for this is that it is important to inhibit the spread of fire between floors in Class 9a buildings.

Protection of vertically separatedopenings

C3D7 requires the vertical separation of openings in external walls (see C3D7(1) and (2)) of buildings of Type A construction which do not have a sprinkler system complying with Specification 17 (other than a FPAA101D or FPAA101H system). The vertical separation of openings can be achieved by either of the following methods:

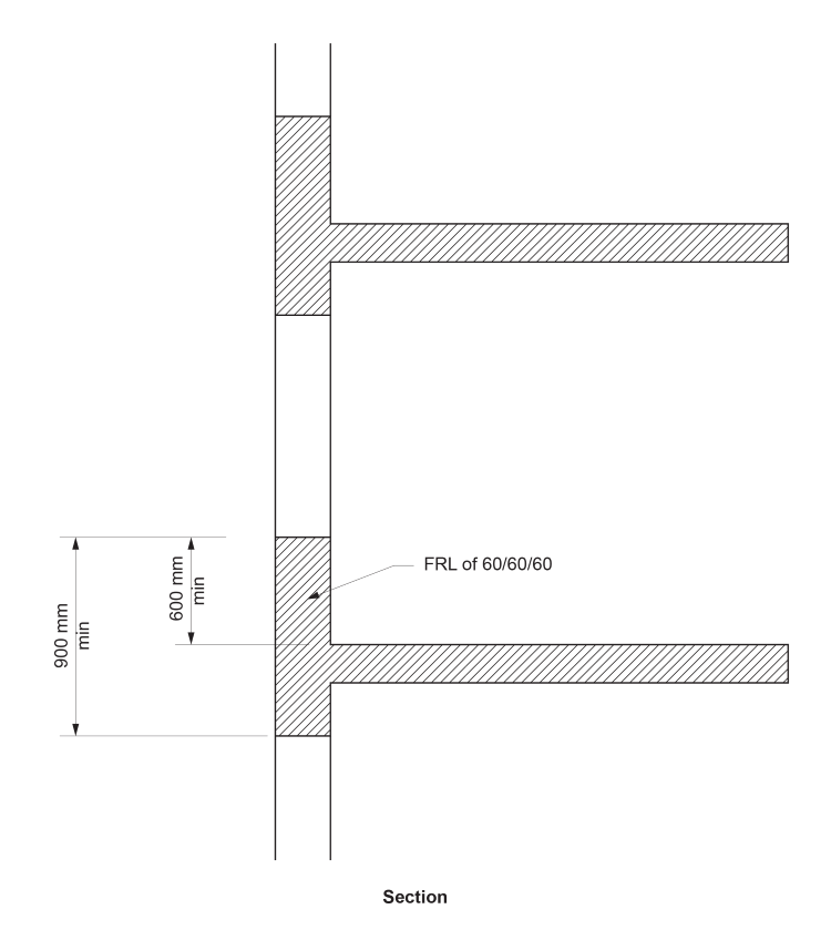
  • a non-combustible spandrel or other non-combustible vertical construction having an overall height of 900 mm or more, extending at least 600 mm or more above the upper surface of the intervening floor, and having an FRL of 60/60/60 (see C3D7(1)(a)) as shown in Figure C3D7a; or
  • a non-combustible horizontal projection having an outwards projection from the external face of the wall of 1 100 mm or more, an extension along the wall beyond the openings of at least 450 mm, and having an FRL of 60/60/60 (see C3D7(1)(d)) as shown in Figure C3D7b).

If the external wall of the building is a glass curtain wall, C3D7(1)(c)contains specific provisions to stop or limit the spread of fire and smoke between the glass and the edge of the concrete floor. The details are shown in Figure C3D7c.

Although it could be argued that the spandrel or vertical projection should have the same FRL as the floor separating the storeys, this has not been found to be necessary.

Meaning of “window or other opening”

C3D7(3) explains the meaning of the term “window or other opening” as used in C3D7(1). Basically, the term is used to describe a part of the external wall which does not have an FRL of at least 60/60/60 to limit the spread of fire from one storey to another by passing out through the window or opening and then re-entering the building through a similar opening (i.e. one without an FRL of at least 60/60/60) on the storey above. Examples of such openings include:

  • windows;
  • glass curtain walls;
  • non-fire rated panels; and
  • other partsof the wall that do not have an FRL of at least 60/60/60.

Figure C3D7a: Section showing use of spandrel to separate external window openings

Image
Figure C3D7a: Section showing use of spandrel to separate external window openings

Figure C3D7b: Example showing use of slab or horizontal construction to separate external window openings

Image
Figure C3D7b: Example showing use of slab or horizontal construction to separate external window openings

Figure C3D7c: Section showing separation of external window openings in a curtain wall

Image
Figure C3D7c: Section showing separation of external window openings in a curtain wall

(1) Construction — A fire wall must be constructed in accordance with the following:

  1. The fire wall has the relevant FRL prescribed by Specification 5 for each of the adjoining parts, and if these are different, the greater FRL, except where S5C19(3)(c)(i), S5C22(3)(c)(i) and S5C25(3)(c)(i) permit a lower FRL on the carpark side.
  2. Any openings in a fire wall must not reduce the FRL required by Specification 5 for the fire wall, except where permitted by the Deemed-to-Satisfy Provisions of Part C4.
  3. Building elements, other than roof battens with dimensions of 75 mm x 50 mm or less or sarking-type material, must not pass through or cross the fire wall unless the required fire-resisting performance of the fire wall is maintained.

(2) Separation of buildings — A part of a building separated from the remainder of the building by a fire wall may be treated as a separate building for the purposes of the Deemed-to-Satisfy Provisions of Sections C, D and E if it is constructed in accordance with (1) and the following:

  1. The fire wall extends through all storeys and spaces in the nature of storeys that are common to that part and any adjoining part of the building.
  2. The fire wall is carried through to the underside of the roof covering.
  3. Where the roof of one of the adjoining parts is lower than the roof of the other part, the fire wall extends to the underside of—
    1. the covering of the higher roof, or not less than 6 m above the covering of the lower roof; or
    2. the lower roof if it has an FRL not less than that of the fire wall and no openings closer than 3 m to any wall above the lower roof; or
    3. the lower roof if its covering is non-combustible and the lower part has a sprinkler system (other than a FPAA101D or FPAA101H system) complying with Specification 17.

(3) Separation of fire compartments — A part of a building separated from the remainder of the building by a fire wall may be treated as a separate fire compartment if it is constructed in accordance with (a) and the fire wall extends to the underside of—

  1. a floor having an FRL required for a fire wall; or
  2. the roof covering.

To explain that buildings separated by a fire wall may be considered as fire compartments or be regarded as separate buildings.

C3D8 Separation by fire walls

Construction

C3D8(1) outlines how a fire wall is to be constructed.

C3D8(1)(a) sets out the required FRL of a fire wall. If any part adjoining the fire wall is required to have a higher FRL, the fire wall must achieve the higher FRL. The exception occurs if an adjoining part is an open-deck or sprinklered carpark that complies with the concessions set out in S5C19(3), S5C22(3) and S5C25(3) of Specification 5.

C3D8(1)(b) requires all openings in fire walls to not reduce the required FRL of Specification 5 for the fire wall, except where permitted by Part C4. In effect, this provision is referring to:

  • C4D6 for doorways in fire walls;
  • C4D7 for sliding doors in fire walls;
  • C4D8 if the fire wall forms separation required for horizontal exits; and
  • C4D15 for openings for service penetrations.

C3D8(1)(c) indicates which building elements are permitted to pass through or cross a fire wall and prohibits the use of any building element if it reduces the fire wall’s FRL below that required. Hence, elements that pass through or cross a fire wall have to be part of the fire wall’s tested prototype.

C3D8(1)(c) grants an exemption to its requirements for small roof battens and roof sarking.

Separation of buildings

C3D8(2) indicates the extent a fire wall divides a building into separate buildings for the Deemed-to-Satisfy Provisions of Sections C, D and E (see Figure C3D8a).

The fire wall must extend through all storeys and similar spaces which are common to the subject parts of the building, and any adjoining part of the building, through to the underside of any roof covering (see C3D8(2)(b)).

C3D8(2) outlines the requirements for the extentof a fire wall that separates adjoining parts of a building wherethe roofs are at different levels.

If buildings, with different roof levels divided by a fire wall, are to be treated as two separate buildings, the fire wall must extend up to the underside of the highest roof or not less than 6 m above the covering of the lowest roof.

Alternatively, C3D8(2) allows the fire wall not to extend 6 m above the lower roof if the roof to the lower level building:

  • has the FRL prescribed for the fire wall by Specification 5 and no openings are located within 3 m of any wall located above the lower roof; or
  • the lower roof is non-combustible and the part of the building below has a sprinkler system complying with Specification 17 (other than a FPAA101D or FPAA101H system) installed.

Separation of fire compartments

C3D8(3) clarifies that a fire wall built in accordance with C3D8(1) can be considered to divide a building into different fire compartments (see Figure C3D8b).

For a fire wall to compartment a building it must extend to the underside of any roof covering or between floors that have an equivalent FRL to the fire wall.

If the building is being separated into fire compartments by a fire wall have different roof levels there is no requirement to extend the fire wall to the underside of the higher roof level or above the lower roof level. This is because the fire wall serves as a means to limit the floor area of the building. When a fire wall is applied in this case, the building cannot be treated as two separate buildings for the purpose of Sections C, D and E of the BCA.

Figure C3D8b illustrates the case where two fire walls divide storeys but do not align, therefore not meeting the requirements of C3D8(2). In this case, the building cannot be regarded as two buildings divided by a fire wall.

Figure C3D8a: Example of method of separating a building by a fire wall in accordance with C3D8(2)(b) 

Image
Figure C3D8a: Example of method of separating a building by a fire wall in accordance with C3D8(2)(b)

Figure C3D8b: Example of a method of separating a building into fire compartments by a fire wall in accordance with C3D8(3)
 

Image
Figure C3D8b: Example of a method of separating a building into fire compartments by a fire wall in accordance with C3D8(3)

Figure C3D8c: Example of fire wall used as an external wall to separate a building in accordance with C3D8(2)(c)

Image
Figure C3D8c: Example of fire wall used as an external wall to separate a building in accordance with C3D8(2)(c)

(1) If a building has parts of different classifications located alongside one another in the same storey

  1. each building element in that storey must have the higher FRL prescribed in Specification 5 for that element for the classifications concerned; or
  2. the parts must be separated in that storey by a fire wall.

(2) A fire wall required by (1)(b) must have the FRL prescribed in accordance with Specification 5 as applicable for that element for the Type of construction and the classifications concerned.

(3) For the purposes of (2), the FRL in Specification 5 must be either—

  1. the higher FRL prescribed in Table S5C11d or S5C21d; or
  2. the FRL prescribed in Table S5C24c.

(4) For the purposes of (1), where one part is a carpark complying with S5C19, S5C22 or S5C25, the parts may be separated by a fire wall complying with S5C19(3)(c), S5C22(3)(c) or S5C25(3)(c) as appropriate.

To minimise the risk of a fire in one classification on a storey causing the failure of building elements in another classification on the same storey.

C3D9 Separation of classifications in the same storey

The fire-resistance level (FRL) required for building elements varies, depending on the expected fire load. This load is measured in the BCA by the building classification. With these differing FRLs, it is important that a fire in one classification does not cause the failure of building elements in any other classification.

There are two options to stop a fire spreading from one classification to another classification on the same storey:

  • use the highest of the two fire-resistance levels (FRLs) required for each building element in that storey (see C3D9(1)(a)); or
  • place a fire wall between the two different classifications (see C3D9(1)(b) and (4)). In a building of mixed classification C3D9(1)(b) clarifies that for Type A and Type B construction the FRL is the higher of that specified in Table S5C11d or S5C21d but for Type C construction it is the FRL specified in Table S5C21d in Specification 5. This is because the FRL for firewalls in Type C construction is the same for all classes.

Figure C3D9a illustrates some examples of fire walls separating different classifications within the same storey of a building. In the first diagram, the public corridor must be fire-separated from the Class 6 part (as shown) or the Class 5 part to achieve total fire-separation between the different classifications. If a doorway is located in the fire wall, it must comply with C4D6.

The diagrams in Figure C3D9b illustrate examples of fire walls separating different classifications within the same storey of a multi-storey building and floors separating different classifications.

Figure C3D9a: Examples of fire wall separating different classifications in a building of Type A construction

Image
Figure C3D9a: Examples of fire wall separating different classifications in a building of Type A construction

Figure C3D9b: Examples of fire walls and floors separating different classifications in a building of Type A construction

Image
Figure C3D9b: Examples of fire walls and floors separating different classifications in a building of Type A construction

If parts of different classification are situated one above the other in adjoining storeys they must be separated as follows:

  1. Type A construction — The floor between the adjoining parts must have an FRL of not less than that prescribed in Specification 5 for the classification of the lower storey.
  2. Type B or C construction — If one of the adjoining parts is of Class 2, 3 or 4, the floor separating the part from the storey below must—
    1. be a floor/ceiling system incorporating a ceiling which has a resistance to the incipient spread of fire to the space above itself of not less than 60 minutes; or
    2. have an FRL of at least 30/30/30; or
    3. have a fire-protective covering on the underside of the floor, including beams incorporated in it, if the floor is combustible or of metal.

To minimise the risk of a fire in one classification causing the failure of building elements in another classification in a different storey.

C3D10 Separation of classifications in different storeys

C3D10 specifies the required separation between parts of a building which are of a different classification, situated one above the other.

The aim of C3D10 is for the fire load of a storey to determine the fire protection of the floor above it. A fire on one storey will affect the storey above to a greater degree than any storey below.

C3D10(a) sets out the requirements for buildings of Type A construction. Figure C3D10 illustrates an example of the required fire-resistance level (FRL) of floors in a 3 storey building required to be of Type A construction.

C3D10(b) sets out the requirements for buildings of Type B and Type C construction. However, note that C3D10(b) is only applicable where one of the parts being separated is Class 2, Class 3 or Class4 and Specification 5 clauses S5C21(1)(f) and S5C24(1)(e) require floors to be protected if the building is Class 2, 3 or 9.

Figure C3D10: Example of floors separating different classifications in a building of Type A construction

Image
Figure C3D10: Example of floors separating different classifications in a building of Type A construction

(1) Any lift connecting more than 2 storeys, or more than 3 storeys if the building is sprinklered, (other than lifts which are wholly within an atrium) must be separated from the remainder of the building by enclosure in a shaft in which—

  1. in a building required to be of Type A construction — the walls have the relevant FRL prescribed by Specification 5; and
  2. in a building required to be of Type B construction — the walls—
    1. if loadbearing, have the relevant FRL prescribed by Table S5C21e; or
    2. if non-loadbearing, be of non-combustible construction.

(2) Any lift in a patient care area in a Class 9a health-care building or a resident use area in Class 9c building must be separated from the remainder of the building by a shaft having an FRL of not less than—

  1. in a building of Type A or B construction — 120/120/120; or
  2. in a building of Type C construction — 60/60/60.

(3) An emergency lift must be contained within a fire-resisting shaft having an FRL of not less than 120/120/120.

(4) Openings for lift landing doors and services must be protected in accordance with the Deemed-to-Satisfy Provisions of Part C4.

To minimise the risk of a fire spreading from one floor to another floor of a building by way of a lift opening.

C3D11 Separation of lift shafts

The approach adopted in C3D11 for lift shaftsis similar to that adoptedby the BCA for stairway shafts.

C3D11 applies to all classes of buildings and specifies the protection requirements for openings both for lift landing doors and services.

Lifts in Type A and B Construction

In any building required to be of Type A or B construction, having a lift connecting more than 2 storeys or more than 3 storeys if the building is sprinklered (other than lifts that are wholly within an atrium),the lift must be in an enclosed shaft separated from the rest of the building.

The lift shaft walls in a building of Type A construction must have the relevant fire-resistance level (FRL) prescribed by Table S5C11e or S5C11f of Specification 5. It does not matter what Class the building is, nor whether the shaft walls are loadbearing.

In a building required to be of Type B construction, the lift shaft walls must have the relevant FRL prescribed by Table S5C21e of Specification 5 if they are loadbearing. If the lift shaft walls are non-loadbearing they must be of non-combustible construction.

As all emergency lifts are required to be fire separated from the remainder of the building, C3D11(3) clarifies that the lift shaft is to have an FRL of not less than 120/120/120.

C3D11(4) only applies to fire-isolated lift shafts. Lift landing doors and indicator panels are covered by C4D11. Openings for other services must comply with any other appropriate provisions in Part C4.

If a lift is wholly in an atrium,it is not required to be in a fire-isolated shaft. This is because the atrium comprises a single fire compartment.

Patient care and resident areas

Any lift in a patient care area in a Class 9a building, or a resident use area in a Class 9c building is to be in a fire-isolated shaft. In a Class 9a or 9c building that is required to be of Type A or B construction it is to have an FRL of 120/120/120. In a Class 9a or 9c building of Type C construction the shaft is to have an FRL of 60/60/60.

Lifts in Type C construction

Apart from emergency lifts and lifts in patient care and resident use areas, lifts need not be in a fire-isolated shaft if the building is of Type C construction. This is because such buildings are not required to have fire-rated floors or any fire compartmentation between storeys.

A stairway and lift must not be in the same shaft if either the stairway or the lift is required to be in a fire-resisting shaft.

To maintain a safe evacuation route for people using a fire-isolated stairway, by separating the stairway shaft from the lift shaft.

C3D12 Stairways and lifts in one shaft

Lift shafts do not offer the same fire protection to occupants as fire-isolated stairway shafts. This is because lift landing doors to shafts have no insulation properties and do not seal against smoke to the same extent as fire doors to stairway shafts. Also, many lift over-runs are places where rubbish or other combustible materials may accumulate and are therefore potential fire-sources.

(1) Equipment other than that described in (2) and (3) must be separated from the remainder of the building with construction complying with (4), if that equipment comprises—

  1. lift motors and lift control panels; or
  2. emergency generators used to sustain emergency equipment operating in the emergency mode; or
  3. central smoke control plant; or
  4. boilers; or
  5. a battery system installed in the building that has a total voltage of 12 volts or more and a storage capacity of 200 kWh or more.

(2) Equipment need not be separated in accordance with (1) if the equipment comprises—

  1. smoke control exhaust fans located in the air stream which are constructed for high temperature operation in accordance with Specification 21; or
  2. stair pressurising equipment installed in compliance with the relevant provisions of AS 1668.1; or
  3. a lift installation without a machine-room; or
  4. equipment otherwise adequately separated from the remainder of the building.

(3) Separation of on-site fire pumps must comply with the requirements of AS 2419.1.

(4) Separating construction must have—

  1. except as provided by (b)—
    1. an FRL as required by Specification 5, but not less than 120/120/120; and
    2. any doorway protected with a self-closing fire door having an FRL of not less than –/120/30; or
  2. when separating a lift shaft and lift motor room, an FRL not less than 120/–/–.

To limit the spread of fire from service equipment having a high fire hazard or potential for explosion and to ensure emergency equipment continues to operate during a fire.

C3D13 Separation of equipment

C3D13 is part of the Deemed-to-Satisfy Provisions for C1P6 and C1P7.

The types of equipment referred to in C3D13(1)(a) and (b) and C3D13(3) need to continue to operate during an emergency, such as a fire. It is therefore important to stop the spread of fire to this equipment.

The requirement under C3D13(3) that on-site fire pumps comply with AS 2419.1, rather than C3D13(4), recognises the importance of this equipment to fire-fighting.

The type of equipment referred to in C3D13(1)(d) have a high explosive potential. The high temperatures and pressures associated with a boiler requires consideration for protection as opposed to a normal water heater. It is important that any fire in this type of equipment does not spread to other parts of the building.

Batteries referred to in C3D13(1)(e) have the potential to contain high levels of embodied energy. In a fire event, this embodied energy can contribute to fire propagation and can be difficult to extinguish. Reference to “installed in the building” means batteries hard wired into the building. This includes batteries used to provide power supply for fire safety equipment, lifts, pumps, energy storage from renewable energy sources and the like. It does not include batteries associated with removable data infrastructure, vehicles or batteries that can be readily removed or relocated (such as plug in UPS batteries).

Not all equipment is required to be protected. Examples are listed in C3D13(2). This equipment is either designed to withstand high temperatures during a fire, or is required to be protected by other parts of the BCA.

Under C3D13(4), the minimum fire-resistance level (FRL) for construction used to separate the equipment listed in C3D13(1) from the remainder of the building is 120/120/120, with –/120/30 fire doors. However, if Specification 5requires a higher FRL, then that higher FRL applies.

(1) An electricity substation located within a building must—

  1. be separated from any other part of the building by construction having an FRL of not less than 120/120/120; and
  2. have any doorway in that construction protected with a self-closing fire door having an FRL of not less than –/120/30.

(2) A main switchboard located within the building which sustains emergency equipment operating in the emergency mode must—

  1. be separated from any other part of the building by construction having an FRL of not less than 120/120/120; and
  2. have any doorway in that construction protected with a self-closing fire door having an FRL of not less than –/120/30.

(3) Subject to (4), electrical conductors must—

  1. have a classification in accordance with AS/NZS 3013 of not less than—
    1. if located in a position that could be subject to damage by motor vehicles — WS53W; or
    2. otherwise — WS52W; or
  2. be enclosed or otherwise protected by construction having an FRL of not less than 120/120/120.

(4) The requirements of (3) only apply to electrical conductors located within a building that supply—

  1. a substation located within the building which supplies a main switchboard covered by (2); or
  2. a main switchboard covered by (2).

(5) Where emergency equipment is required in a building, all switchboards in the electrical installation, which sustain the electricity supply to the emergency equipment, must be constructed so that emergency equipment switchgear is separated from non-emergency equipment switchgear by metal partitions designed to minimise the spread of a fault from the non-emergency equipment switchgear.

(6) For the purposes of (5), emergency equipment includes but is not limited to the following:

  1. Fire hydrant booster pumps.
  2. Pumps for automatic sprinkler systems, water spray, chemical fluid suppression systems or the like.
  3. Pumps for fire hose reels where such pumps and fire hose reels form the sole means of fire protection in the building.
  4. Air handling systems designed to exhaust and control the spread of fire and smoke.
  5. Emergency lifts.
  6. Control and indicating equipment.
  7. Emergency warning and intercom systems.

To limit the spread of fire from electrical equipment and to enable the uninterrupted operation of emergency equipment during a fire.

C3D14 Electricity supply system

C3D14 is part of the Deemed-to-Satisfy Provisions for C1P6 and C1P7.

Certain types of electrical equipment have a high potential for explosion as well as fire. C3D14(1) requires that the doorways to sub-stations be protected with –/120/30 fire doors to avoid the spread of any fire from the electrical equipment.

Some State and Territory authorities may have additional requirements for the construction of electricity sub-stations. See relevant State or Territory Appendix to the BCA.

To enable the required emergency equipment to continue to operate during any emergency, the following must be achieved:

The main switchboard referred to in C3D14(2) must be separated from other parts of the building by construction having a fire-resistance level (FRL) of 120/120/120, and any door openings protected with –/120/30 fire doors.

The electrical conductors referred to in C3D14(3) and (4) must comply with the appropriate sections of AS/NZS 3013— Wiring installations—Wiring systems for specific applications, or be protected by fire rated construction with an FRL of 120/120/120.

Emergency equipment is considered sustained by a main switchboard when the emergency equipment does not rely on:

  • battery backup; or
  • an alternative power source running through the main switchboard,
  • when operating in the emergency mode.

Protection of electricity supply systems

ABCB funded research determined that providing physical segregation between non-emergency equipment switchgear and emergency equipment switchgear reduces the impact of potential damage from fire by 40%. It is essential that this equipment continue to operate during a fire. C3D14(5) therefore requires the emergency equipment to be segregated from the other equipment in all switchboards by metal partitions designed to prevent the spread of any fault from the non- emergency equipment to the emergency equipment.

C3D14(6) lists the emergency equipment required by C3D14(5) to be separated from non-emergency equipment in a switchboard.

In a Class 2 or 3 building, a public corridor, if more than 40 m in length, must be divided at intervals of not more than 40 m with smoke-proof walls complying with S11C2.

To minimise the risk of long public corridors in Class 2 and Class 3 buildings becoming smoke logged.

C3D15 Public corridors in Class 2 and 3 buildings

In a building fire, certain people are subject to greater risks than others, for example, the very young, elderly, people with disabilities, and those who are asleep.

In a Class 2 or Class 3 building there is a very high risk that building occupants will be asleep when a fire occurs. It is important that they be able to safely evacuate the building. To assist in the safe evacuation, long public corridors should not become smoke logged.

C3D15 therefore requires the division of the public corridors into 40 metre lengths, by smoke walls and smoke doors. The details of the smoke walls are set out in Specification 11, and details for the smoke doors are set out in Specification 12.

The measurement of the length of the public corridor includes the sum of all connected corridor lengths that are continuous within a separate storey, smoke compartment or fire compartment.

NCC Blurbs

Where the distance between the external wall of a Class 2 building and a brush fence is less than 3 m, the Class 2 building must comply with the following:

  1. An external wall or part of an external wall exposed to the brush fence must be fire-resisting and extend to the underside of a non-combustible roof covering or a non-combustible eaves lining or to a point at which exposure to the brush fence no longer exists and must—
    1. have a FRL of at least 60/60/60 when tested from the outside; or
    2. be of masonry veneer construction in which the external masonry veneer is not less than 90 mm thick; or
    3. be of masonry construction not less than 90 mm thick; and
    4. have any exposed openings protected in accordance with C4D5.
  2. Where an external wall is required by (a) to be fire-resisting, only that part of the wall, including openings within the specified distance, need to be constructed in that manner.
  3. The requirements of (a) do not apply to subfloor vents, roof vents, weepholes, control joints, construction joints and penetrations for pipes, conduits and the like.
  4. The following are permitted to encroach within 3 m of a brush fence
    1. non-combustible fascias, gutters, downpipes; and
    2. eaves with non-combustible roof cladding and non-combustible lining; and
    3. flues, chimneys, pipes, domestic fuel tanks, cooling or heating appliances or other services; and
    4. light fittings, electricity or gas meters, aerials or antennas; and
    5. pergolas, sun blinds or water tanks; and
    6. unroofed terraces, landings, steps and ramps, not more than 1 m in height.
  5. The distance from any point on an external wall of a building to a brush fence is measured in any direction from the external wall.
NCC Title
Class 2 external walls exposed to brush fences
NCC State
SA
NCC Variation Type
Insertion
NCC SPTC Current
Class 2 external walls exposed to brush fences
NCC Blurbs

Underground passageways in a bulk grain storage facility must be separated from other parts of the building by smoke-proof walls and smoke-proof doors complying with Specification 11.

NCC Title
Bulk grain storage facilities
NCC State
SA
NCC Variation Type
Insertion
NCC SPTC Current
Bulk grain storage facilities